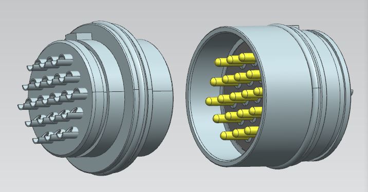
Desen 3D al conectorului cu 19 pini pentru client
Chiar săptămâna trecută, am înființat o echipă specială și am avut întâlniri pentru a discuta diverse aspecte ale proiectului dumneavoastră (tehnologia produsului, soluții, procese de producție, controlul calității, extinderi similare de proiecte etc.). Indiferent dacă este furnizat doar de pogo pin sau ca un set complet de soluții Connector, suntem pe deplin capabili de asta.

Desen 3D al conectorului cu 19 pini pentru client



Motivul pentru care suntem competenti este ca avem urmatoarele avantaje:
Compania noastră are o proiectare și dezvoltare completă, producție și procesare, galvanizare, asamblare, de la strunjirea materialului până la tratamentul de acoperire a suprafeței, precum și asamblarea produsului final, testarea fiabilității și ambalarea pot fi finalizate independent, ceea ce poate fi Oferiți mai rapid și mai eficient clienților produse, scurtând foarte mult ciclul de dezvoltare a produsului.Cu echipamente avansate de producție, pornind de la detaliile de producție, controlăm cu strictețe fiecare proces de producție.

